UI ART

GRAPHIC DESIGN

PLAYER JOURNEY

WIREFRAMING

HIGH-FIDELITY

USABILITY TESTING

PROTOTYPING

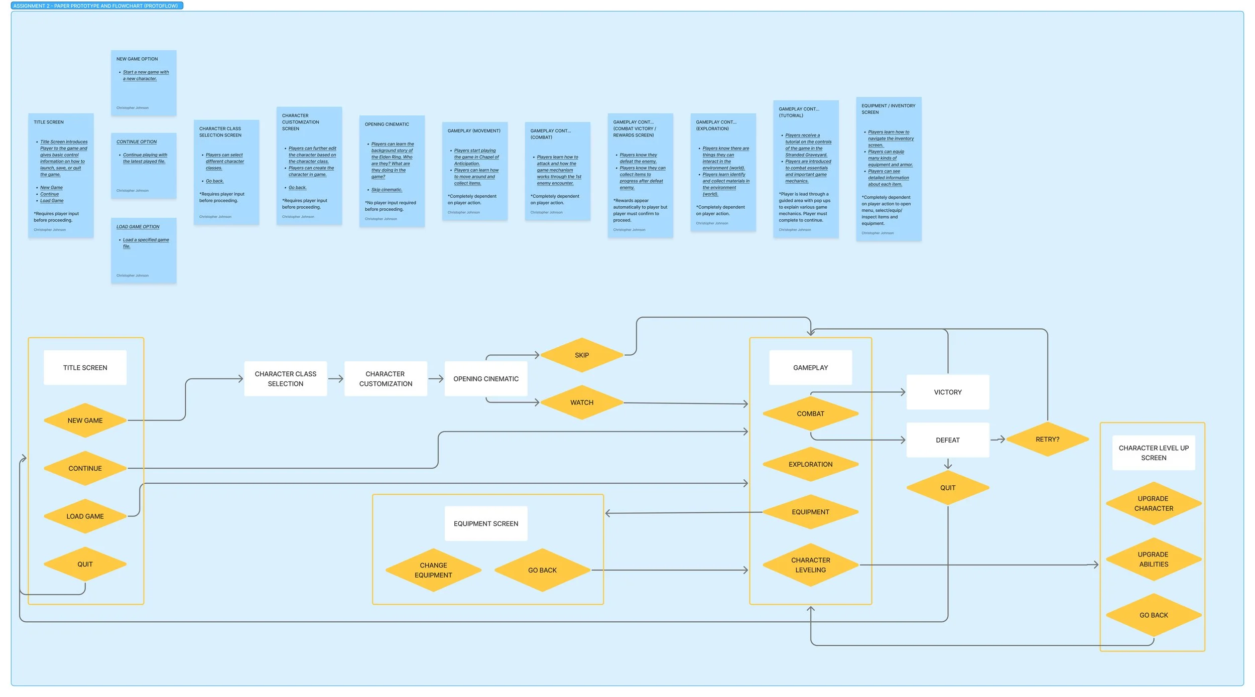
FLOW CHARTING

FIGMA

UI ART GRAPHIC DESIGN PLAYER JOURNEY WIREFRAMING HIGH-FIDELITY USABILITY TESTING PROTOTYPING FLOW CHARTING FIGMA

The above project was a guided school project and is just for learning and demonstrative purposes and is not meant to imply any association with Fromsoftware and/or Elden Ring.

FEEDBACK

“Awesome work on the wireframes and usability test! It's great to see your usability test, and the wireframes are clear and easy to understand. Looking forward to seeing how the UI mockups will integrate more game content information in the next assignment.”

“Hey Christopher, nice work on the design! The Elden Ring UI design works great with the overall visual direction and theme…it's fantastic to see your UX wireframes coming together with your UI mocks.”

-Jacob Lee, Visual Design Lead at Riot Games / Assistant Instructor @ Elvtr for UI/UX for Gaming with Ivy Sang - Assignment Feedback

RECOGNITION


UI/UX for Gaming with Ivy Sang (Director of UI/UX for Blizzard)

ELVTR - Completion Certification - February 2026

Next
Next

WATERCOLOR